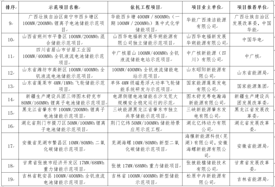
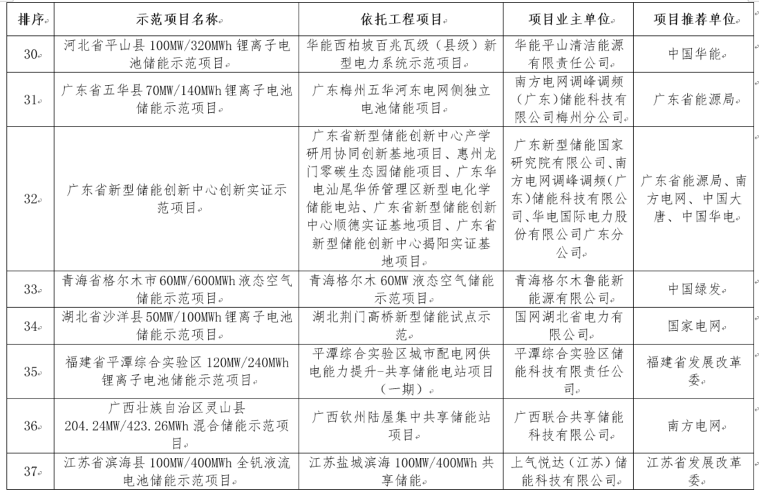
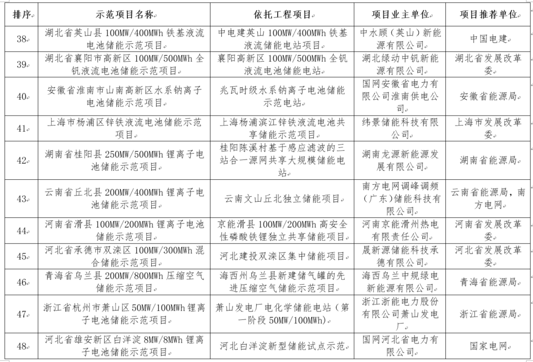
核心提示:12月27日,國家能源局公示新一批新型儲能試點示范項目,共有56個項目列入。儲能技術包含壓縮空氣儲能、飛輪儲能、重力儲能、全釩液流電池儲能、二氧化碳儲能等眾多技術路線。
國家能源局綜合司關于公示新型儲能試點示范項目的通知
|
為充分發揮示范項目引領帶動作用,推動新型儲能多元化高質量發展,國家能源局組織開展了新型儲能試點示范項目申報和評選工作。根據項目單位申報,有關省級能源主管部門和中央企業推薦,國家能源局委托第三方評估機構組織專家評審,擬將“山東省肥城市300MW/1800MWh壓縮空氣儲能示范項目”等56個項目列為新型儲能試點示范項目,現予以公示。 公示期間,任何單位或個人可對公示內容提出書面異議。異議材料應注明真實姓名和聯系方式,提出異議的單位或個人應對異議材料的真實性和可靠性負責。對匿名或無具體事實依據的異議,以及其他不正當要求,不予受理。 公示時間:2023年12月27日—2024年1月3日 聯系方式:010-81929229,81929218(傳真) 郵箱:nengxiaochuneng@nea.gov.cn
國家能源局綜合司 2023年12月27日
|






在線客服
企業微信






