研華IPC-610P4R-30H/PCA-6010VG/E5300/2G/500G/DVD/K+M
品牌:Advantech/研華
型號:IPC-610P4R-30H/PCA-6010VG/E5300/2G/500G/DVD/K+M
機箱尺寸:400×270
工控機箱布置形式:臥式
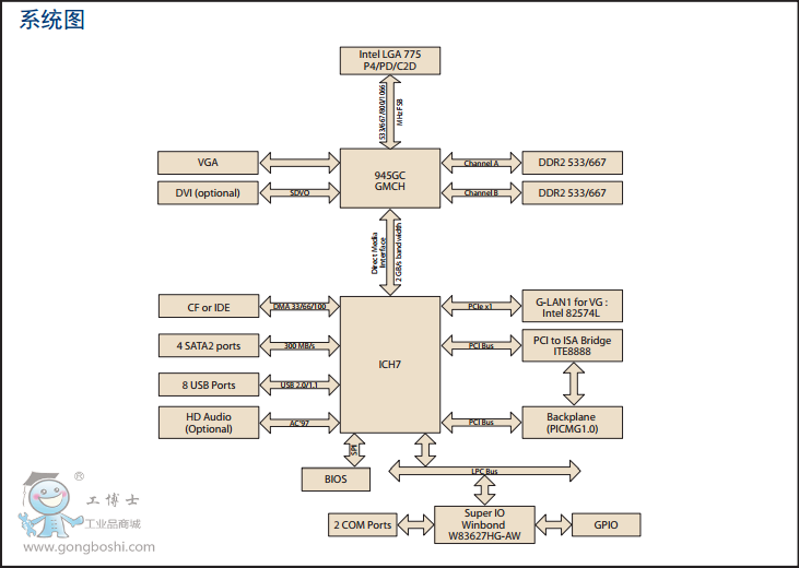
主板:PCA-6010VG
CPU:E5300
內存:2G
硬盤:500G
OEM:不可OEM
加工定制:否
用途:工控
質保期限:1year
工作電壓:24year
輸出頻率:50Hz
環境溫度:24℃
環境濕度:18%
主板參數:



